|
大气治理
来源:海南省生态环境厅
时间:2025-12-01
近日,海南省生态环境厅发布《环境空气挥发性有机物连续自动监测技术规范(征求意见稿)》。
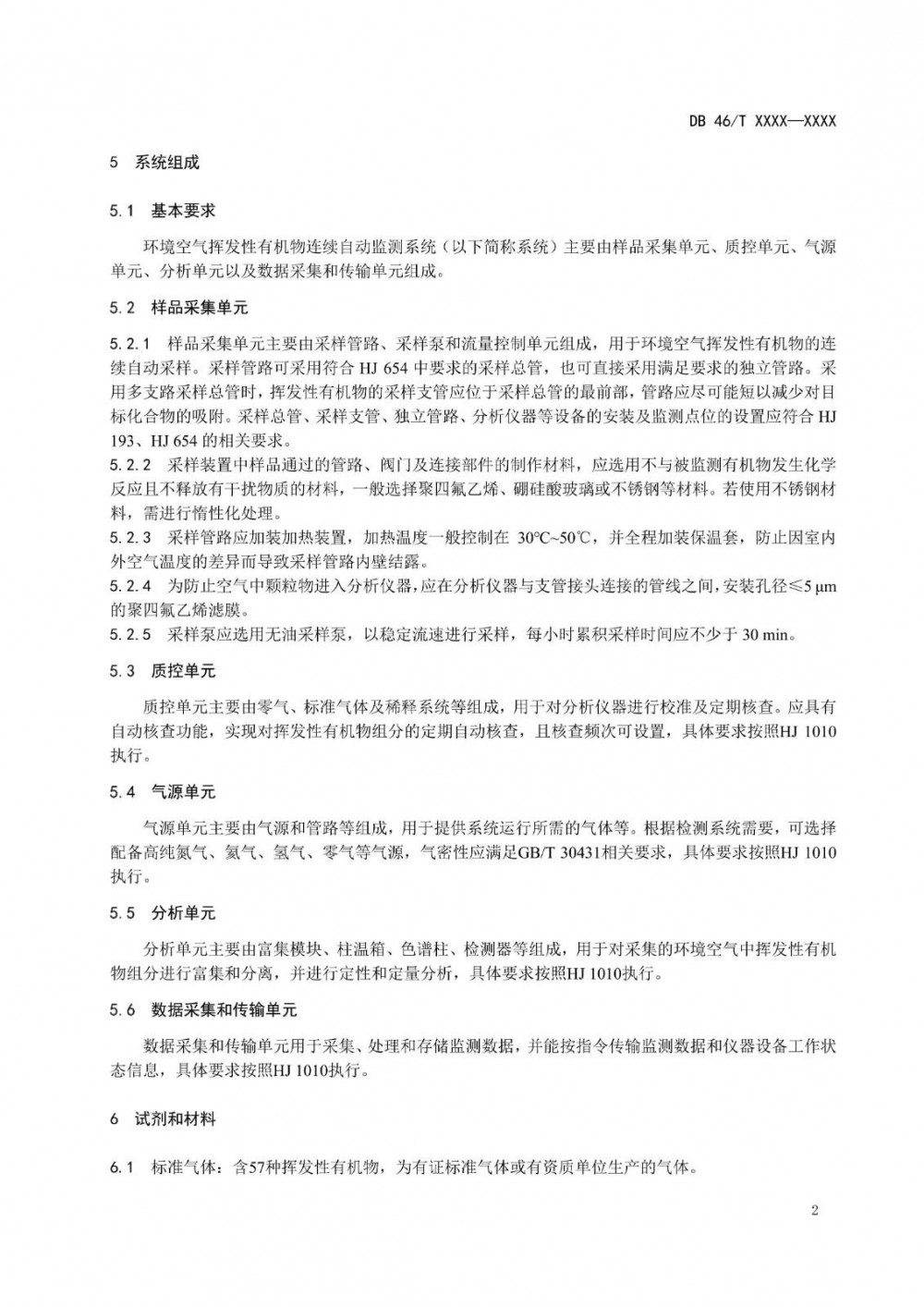
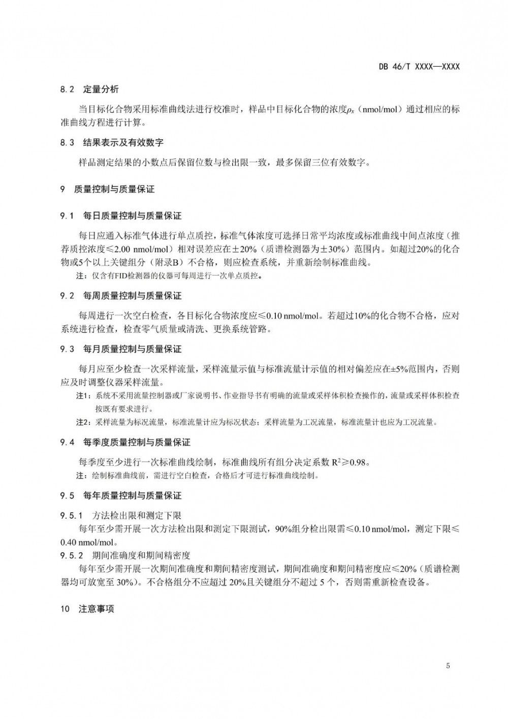
本标准规定了海南省环境空气挥发性有机物连续自动监测系统的方法原理和组成、检测方法、结果计算与表示、质量控制与质量保证等相关内容。
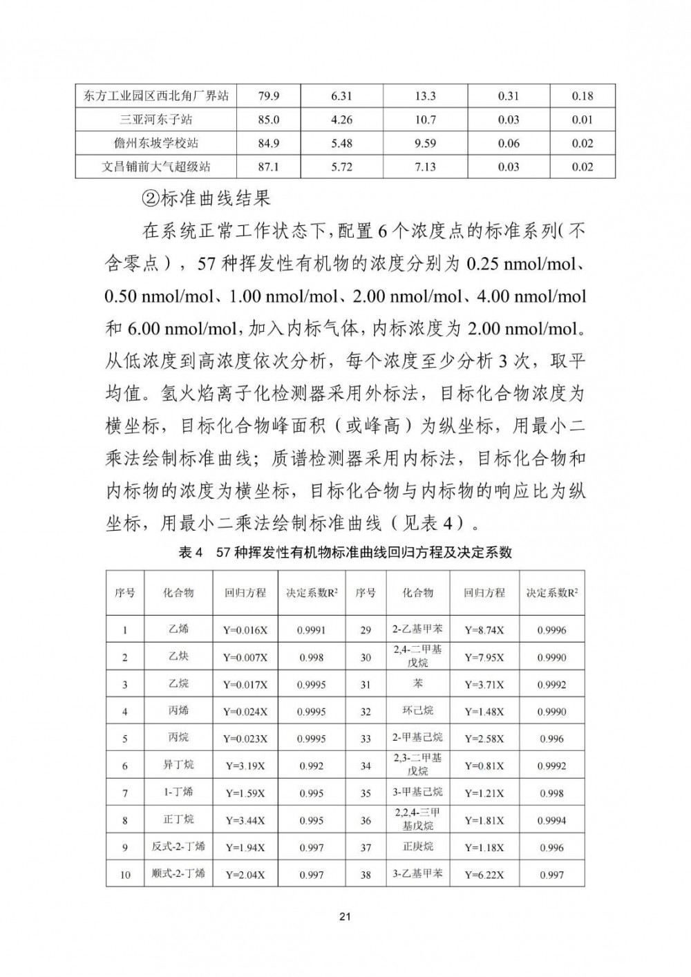
本标准适用于基于气相色谱定性定量方法分析海南省环境空气中包括乙烷等57种挥发性有机物(附录A)的连续自动监测系统的运行和管理。其它挥发性有机物通过本标准方法适用性验证的,也可采用本标准。
原文如下:
海南省生态环境厅
关于公开征求《环境空气挥发性有机物连续
自动监测技术规范(征求意见稿)》意见的函
为进一步规范我省低浓度水平下挥发性有机物连续自动监测运行与质控管理,确保监测结果科学、有效,根据《环境空气挥发性有机物气相色谱连续监测系统技术要求及检测方法》(HJ 1010-2018)、《环境监测分析方法标准制订技术导则》(HJ 168-2020)、《地方标准制修订工作规范》(DB 46/T 74-2021)等有关规定,我厅起草了《环境空气挥发性有机物连续自动监测技术规范(征求意见稿)》,现公开征求意见。征求意见稿及编制说明可登录我厅网站(https://hnsthb.hainan.gov.cn/)、海南省市场监督管理局网站(http://amr.hainan.gov.cn/)检索查阅。
各机关单位、企事业单位和个人均可提出意见和建议。有关意见建议请发送至联系人邮箱。征求意见截止日期为2025年12月25日。
联系人:海南省生态环境厅 孟鑫鑫
电话:0898-66568291
电子邮箱:hngas206@163.com
附件:
2. 环境空气挥发性有机物连续自动监测技术规范(征求意见稿).pdf
3. 《环境空气挥发性有机物连续自动监测技术规范(征求意见稿)》编制说明.pdf
海南省生态环境厅
2025年11月24日
(此件主动公开)
附件1
征求意见单位名单
一、海南省市场监督管理局
二、市县局
全省19个市县生态环境局。
三、市县站
全省18个市县生态环境监测站。
四、海南省环境科学研究院
































.jpg)


















.jpg)





.jpg)














国际节能环保网声明:本文仅代表作者本人观点,与国际节能环保网无关,文章内容仅供参考。凡注明“来源:国际节能环保网”的所有作品,版权均属于国际节能环保网,转载时请署名来源。
本网转载自合作媒体或其它网站的信息,登载此文出于传递更多信息之目的,并不意味着赞同其观点或证实其描述。如因作品内容、版权和其它问题请及时与本网联系。

没有更多数据了
图片正在生成中...