|
工业废水
来源:中电环保
时间:2025-12-02
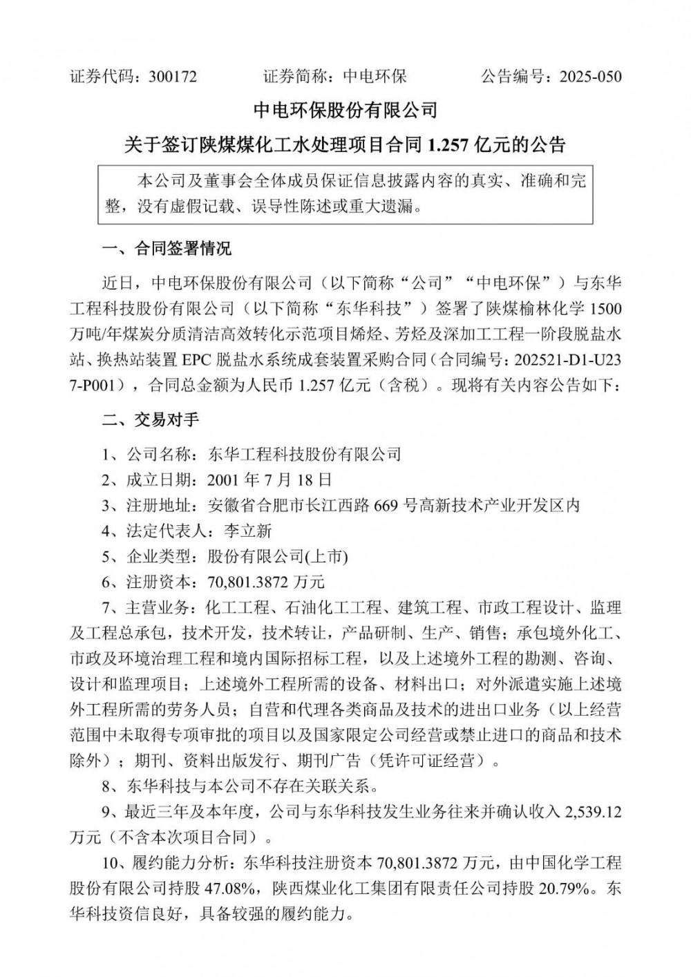
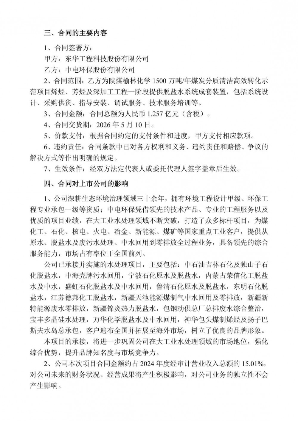
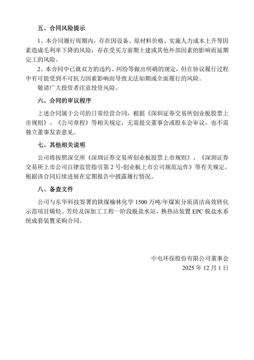
12月1日,中电环保发布公告称,公司与东华工程科技股份有限公司(以下简称“东华科技”)签署了陕煤榆林化学1500万吨/年煤炭分质清洁高效转化示范项目烯烃、芳烃及深加工工程一阶段脱盐水站、换热站装置EPC脱盐水系统成套装置采购合同,合同总金额为人民币1.257亿元(含税)。
中电环保表示,公司已承接并实施的水处理项目,主要包括:中石油吉林石化及独山子石化脱盐水,中海壳牌污水回用,宁波石化原水及脱盐水,内蒙古荣信化工脱盐水及中水,盛虹石化脱盐水及中水回用,鲁清石化原水及脱盐水,东明石化脱盐水,江苏德邦化工脱盐水,新疆天池能源煤制气中水回用及零排放,新疆新特能源废水零排放,新疆锦炎热力脱盐水,包钢动供总厂总排废水综合整治,宝丰多晶硅水处理,万华化学脱盐水及中水回用,神华包头煤制烯烃及扬子巴斯夫水岛总承包,客户遍布全国并拓展至海外市场,树立了优良的品牌形象。
本项目的承接,将进一步巩固公司在大工业水处理领域的市场地位,强化综合优势,提升品牌知名度与市场竞争力。
原公告如下:



国际节能环保网声明:本文仅代表作者本人观点,与国际节能环保网无关,文章内容仅供参考。凡注明“来源:国际节能环保网”的所有作品,版权均属于国际节能环保网,转载时请署名来源。
本网转载自合作媒体或其它网站的信息,登载此文出于传递更多信息之目的,并不意味着赞同其观点或证实其描述。如因作品内容、版权和其它问题请及时与本网联系。

中电环保股份有限公司 2025-03-17
中电环保股份有限公司 2025-03-14
国际能源网 2024-06-12
国际能源网 2024-05-20
国际能源网 2024-04-11
国际能源网 2024-04-09
图片正在生成中...