|
环境治理
来源:工业和信息化部
时间:2025-12-19
12月18日,工业和信息化部、生态环境部联合印发《国家鼓励发展的重大环保技术装备目录(2025年版)》。
目录包含开发类、应用类、推广类三大类别,覆盖大气污染防治、水污染防治、固体废物处理、土壤污染修复、环境监测、污染应急处理、减污降碳协同处置等核心领域。
原文如下:
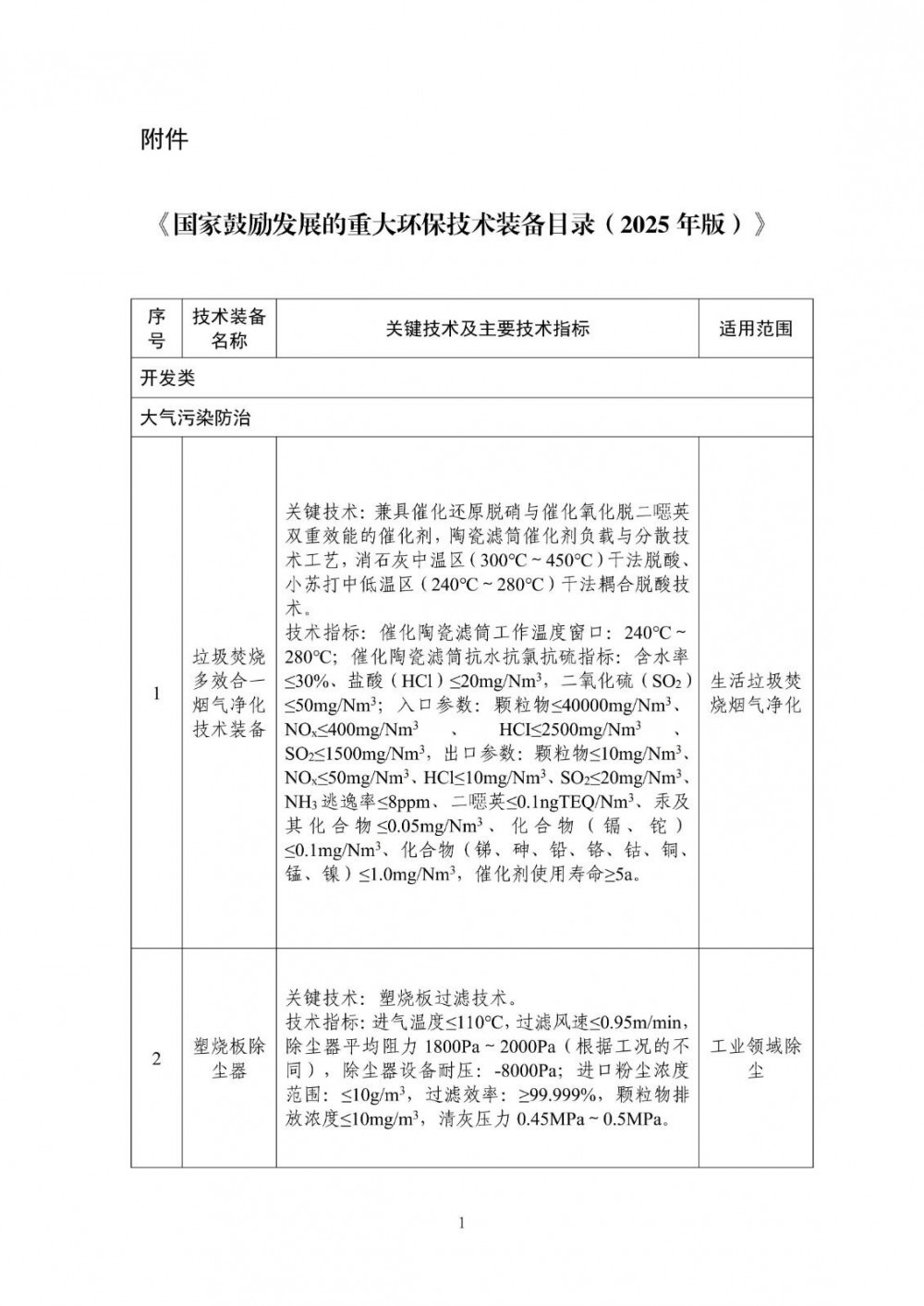
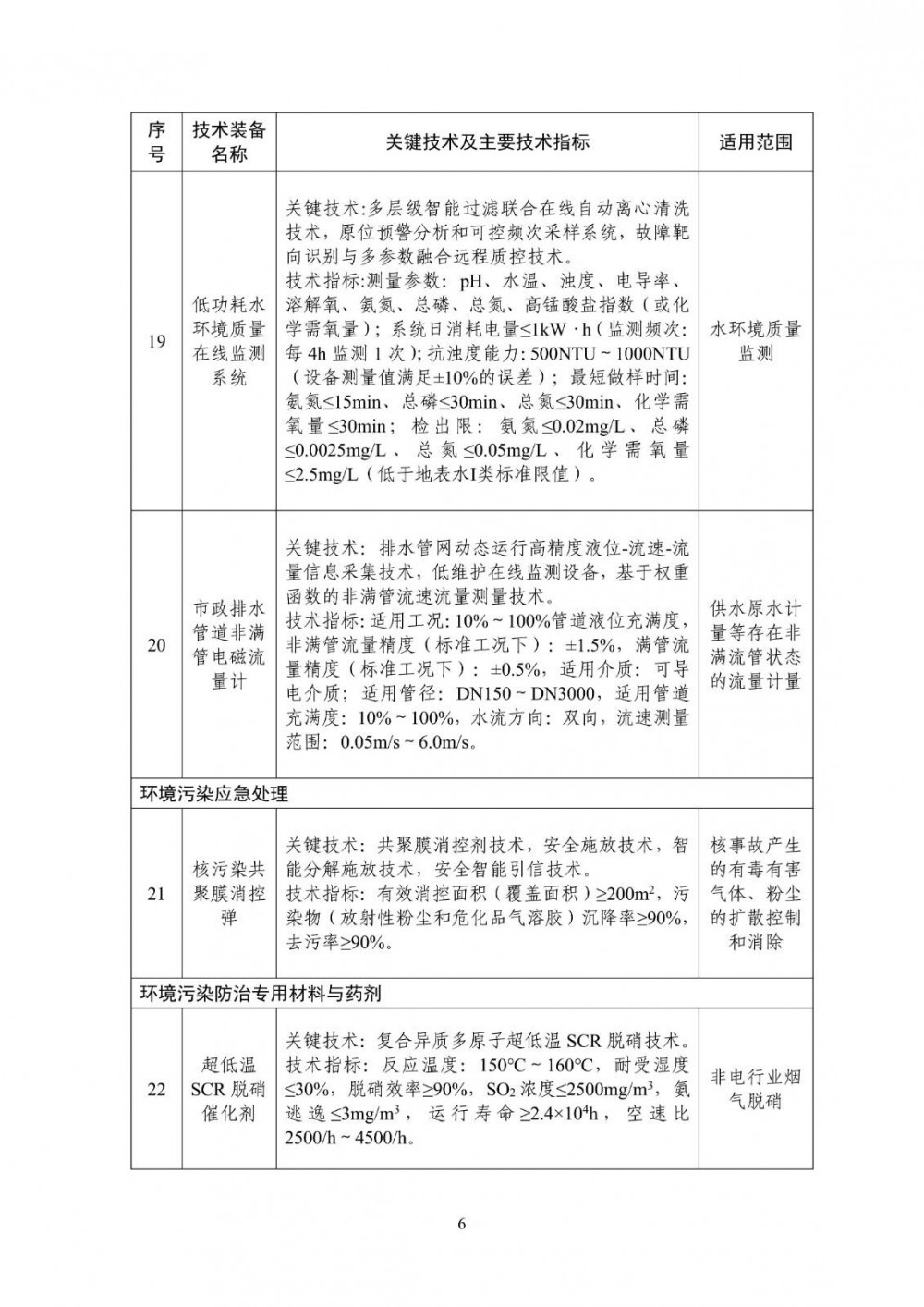
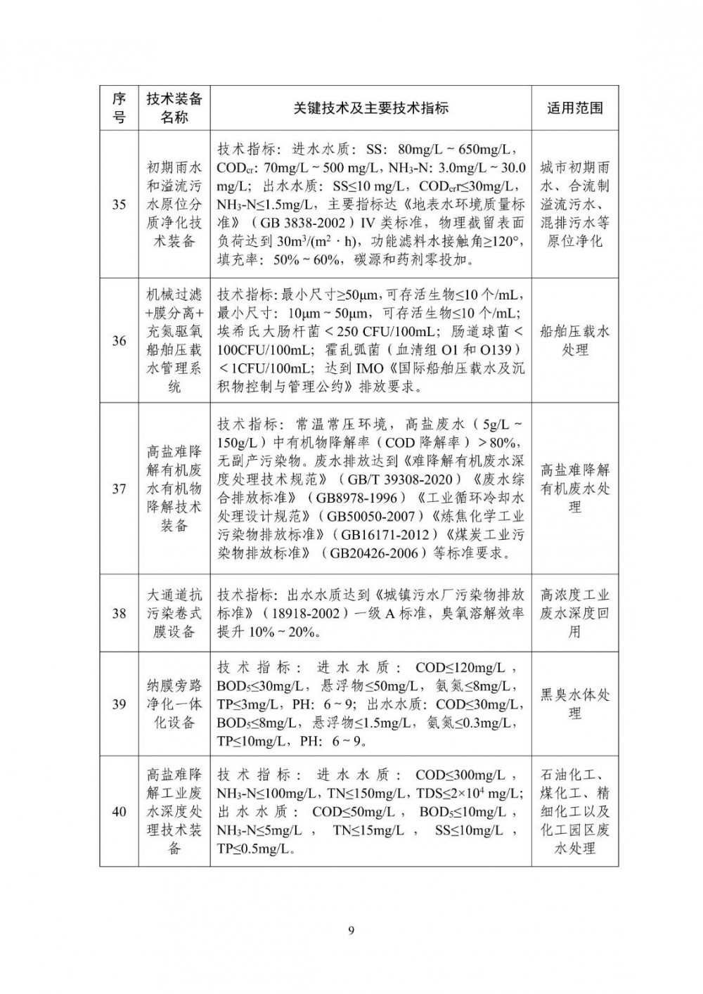
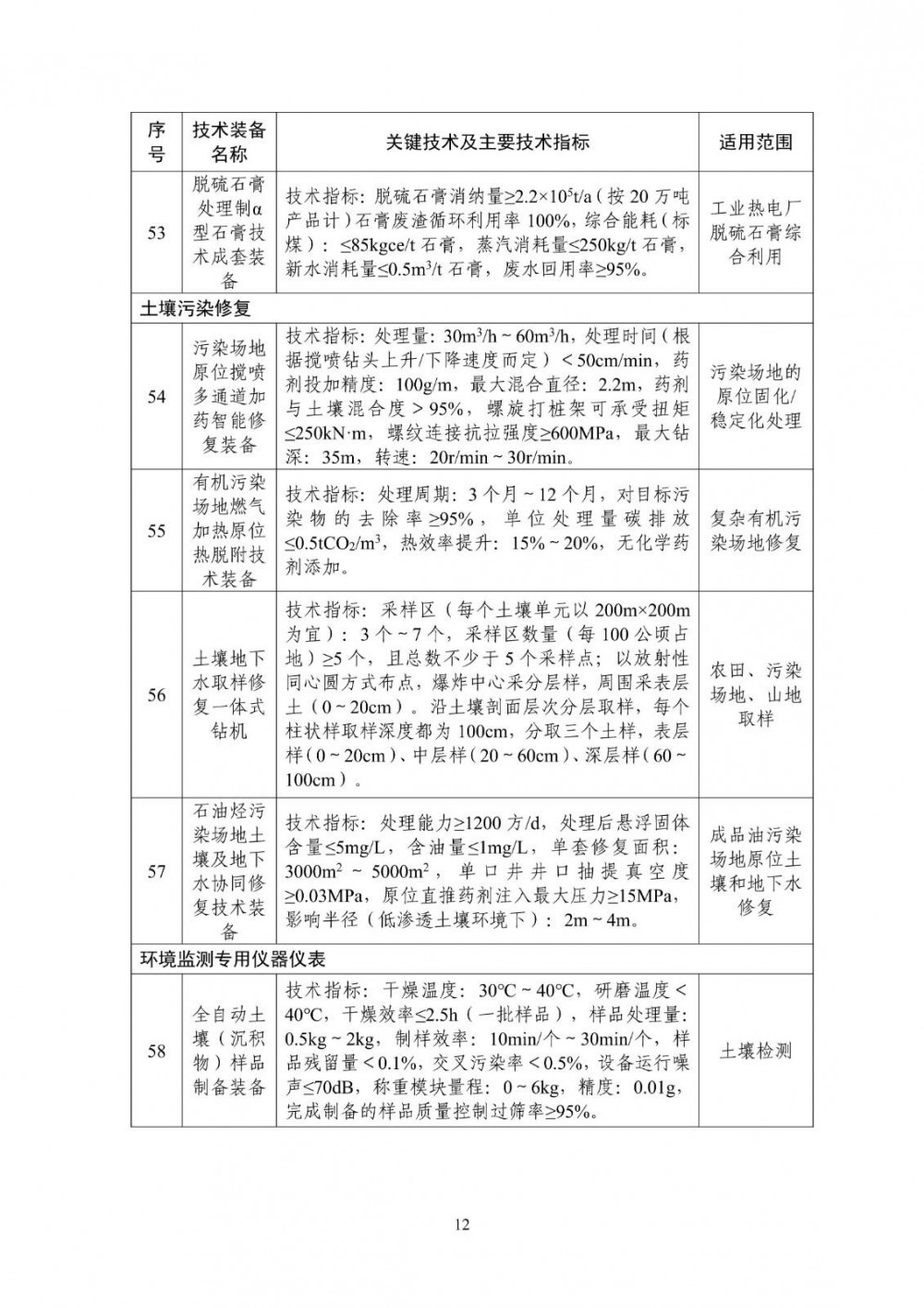
国家鼓励发展的重大环保技术装备目录(2025年版)
2025年第42号
为落实《促进环保装备制造业高质量发展的若干意见》(工信部联节〔2025〕49号)工作部署,加快先进环保技术装备研发和推广应用,工业和信息化部、生态环境部编制了《国家鼓励发展的重大环保技术装备目录(2025年版)》,现予公告。《国家鼓励发展的重大环保技术装备目录(2023年版)》同时废止。
附件:国家鼓励发展的重大环保技术装备目录(2025年版).pdf
工业和信息化部
生态环境部
2025年12月16日
























国际节能环保网声明:本文仅代表作者本人观点,与国际节能环保网无关,文章内容仅供参考。凡注明“来源:国际节能环保网”的所有作品,版权均属于国际节能环保网,转载时请署名来源。
本网转载自合作媒体或其它网站的信息,登载此文出于传递更多信息之目的,并不意味着赞同其观点或证实其描述。如因作品内容、版权和其它问题请及时与本网联系。

陕西省环保集团 2025-12-05
工业和信息化部 2025-10-13
天太建设集团有限公司 2025-10-13
普泰环保 2025-08-28
华西绿舍 2025-07-25
江苏省环保集团 2025-04-29
图片正在生成中...