|
固废处理
来源:重庆市生态环境局
时间:2025-11-27
11月25日,重庆市生态环境局发布《水泥窑协同处置固体废物环境管理指南(征求意见稿)》。
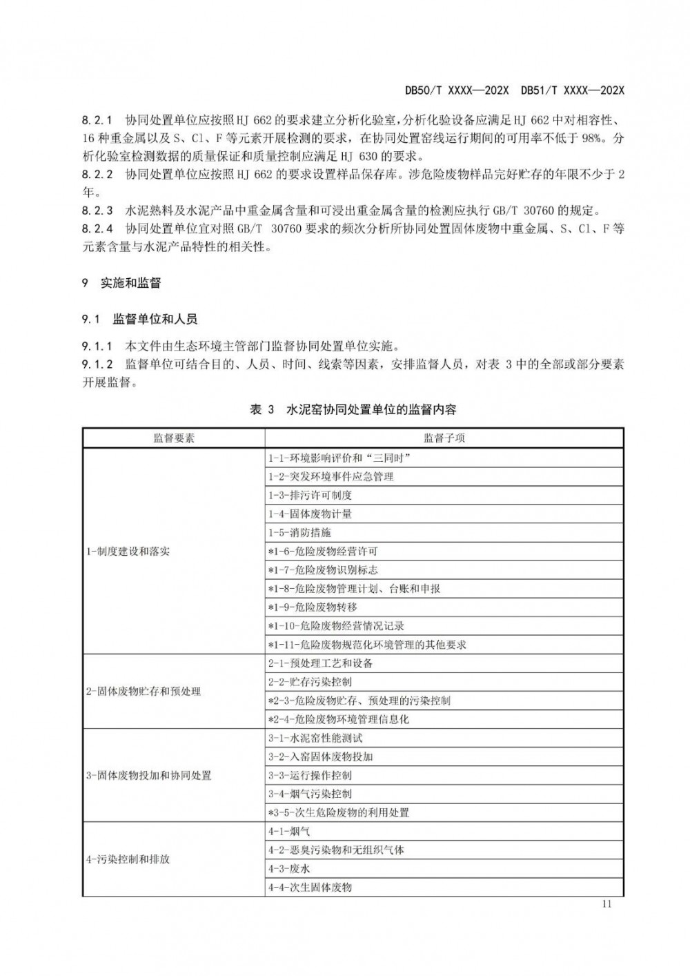
文件包括9个章节,分别为:适用范围、规范性引用文件、术语和定义、制度建设和落实、固体废物贮存和预处理、固体废物投加和协同处置、污染控制和排放、自行监测和检测、实施和监督,并附3个资料性附录。
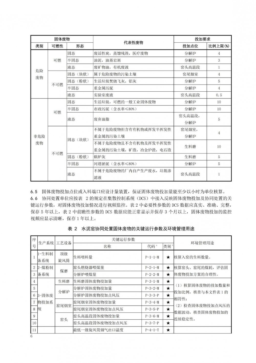
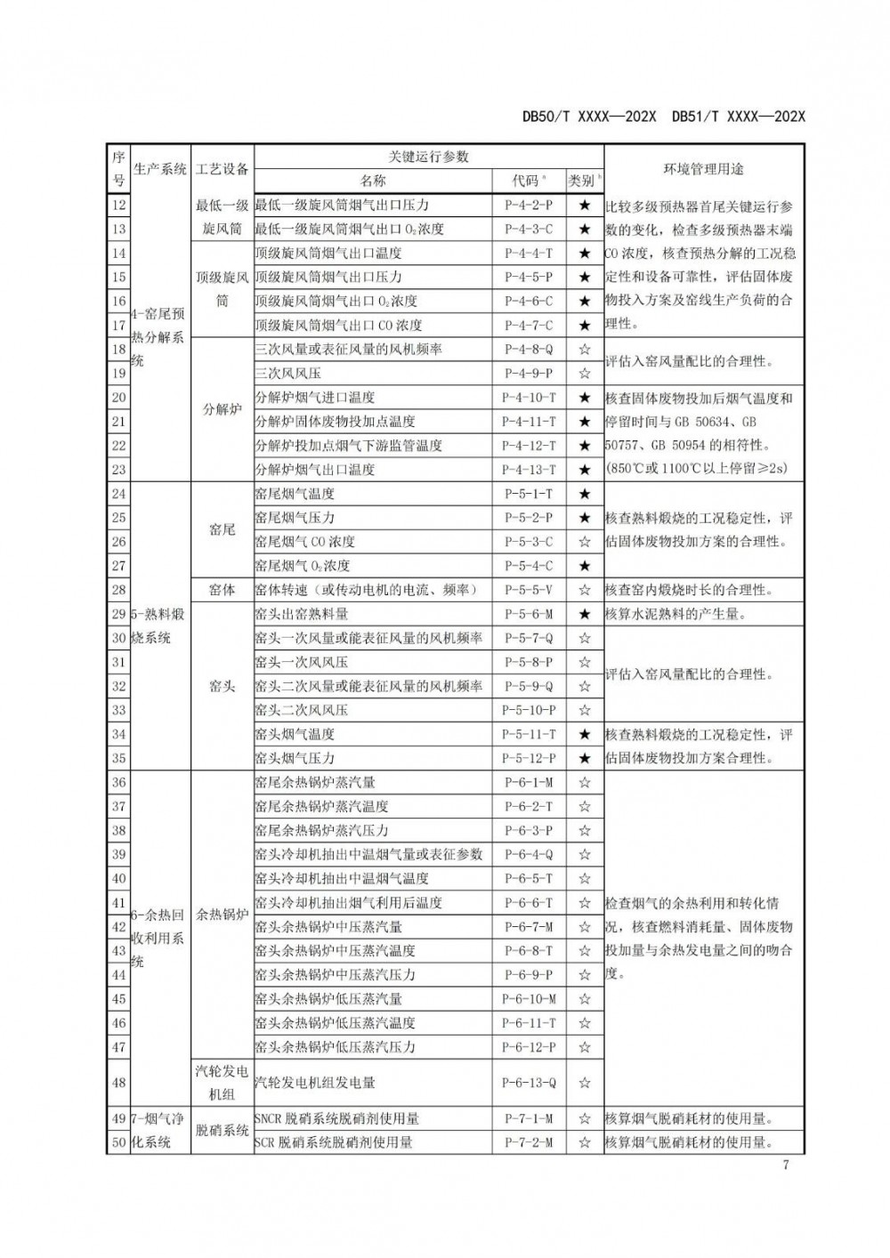
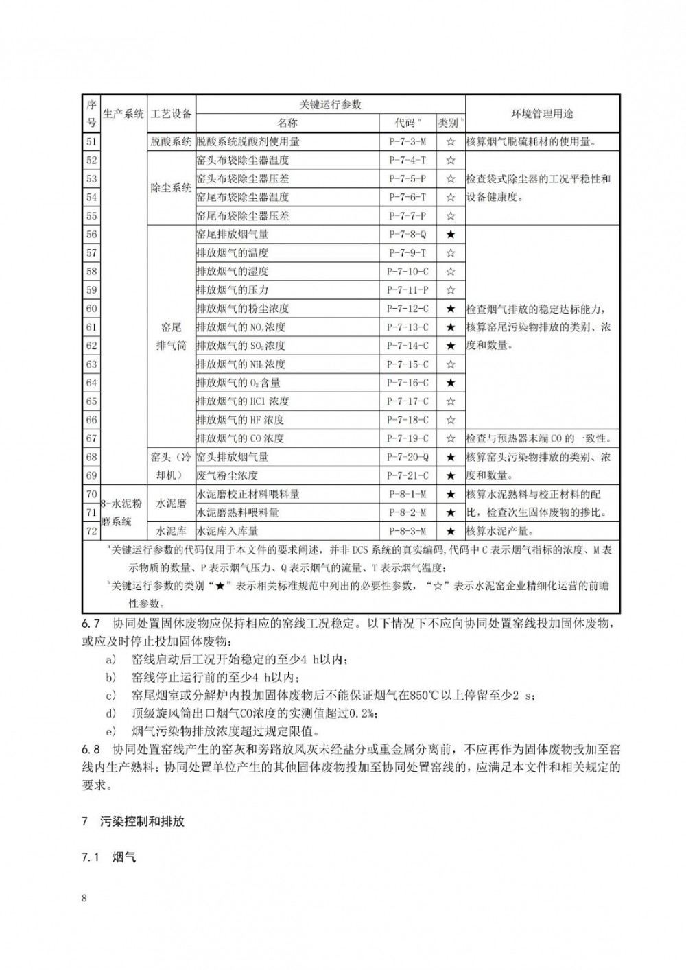
本文件规定了水泥窑协同处置固体废物的制度建设和落实、固体废物贮存和预处理、固体废物投加和协同处置、污染控制和排放、自行监测和检测、实施和监督等方面的技术要求。
本文件适用于水泥窑协同处置危险废物、生活垃圾、城市和工业污水处理污泥、一般工业固体废物、污染土壤等固体废物的环境管理。未与水泥窑同址建设而采用分散联合经营模式、分散独立经营模式的危险废物预处理中心的环境管理参照本文件执行。
原文如下:
重庆市生态环境局 关于公开征求《水泥窑协同处置固体废物环境管理指南(征求意见稿)》川渝区域地方标准意见的函
各区县(自治县)人民政府,两江新区、西部科学城重庆高新区、万盛经开区管委会,有关单位,有关企业:
为贯彻《中华人民共和国固体废物污染环境防治法》《中华人民共和国大气污染防治法》《成渝地区双城经济圈生态环境保护规划》等文件要求,严密防控危险废物环境风险,规范水泥窑协同处置固体废物行业环境管理,我局开展了《水泥窑协同处置固体废物环境管理指南(征求意见稿)》川渝区域地方标准的编制工作,已形成征求意见稿(详见附件),按照《重庆市生态环境局标准制修订工作规则》相关要求,现公开征求意见。标准相关资料可登录我局网站(http://sthjj.cq.gov.cn/),在“意见征集”栏目或者首页搜索栏输入本通知名称查阅。请于2025年12月25日前将修改意见反馈我局,意见建议电子文档发送至邮箱(guguanke@163.com)。
联系人:唐娜,联系电话:02388521922。
附件:1.《水泥窑协同处置固体废物环境管理指南(征求意见稿)》 .pdf
2.《水泥窑协同处置固体废物环境管理指南 (征求意见稿)》编制说明.pdf
重庆市生态环境局
2025年11月25日



























.jpg)














































.jpg)























国际节能环保网声明:本文仅代表作者本人观点,与国际节能环保网无关,文章内容仅供参考。凡注明“来源:国际节能环保网”的所有作品,版权均属于国际节能环保网,转载时请署名来源。
本网转载自合作媒体或其它网站的信息,登载此文出于传递更多信息之目的,并不意味着赞同其观点或证实其描述。如因作品内容、版权和其它问题请及时与本网联系。

江门市生态环境局 2小时前
全国公共资源交易平台(河南省·鹤壁市) 2025-12-25
蚌埠市生态环境局 2025-12-25
东乡区生态环境局 2025-12-25
孟连县人民政府办公室 2025-12-25
国际能源网 2025-12-22
图片正在生成中...