|
环境治理
来源:南京市生态环境局
时间:2025-12-24
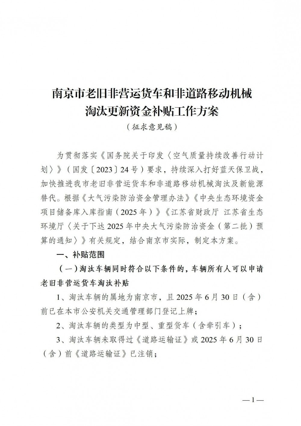
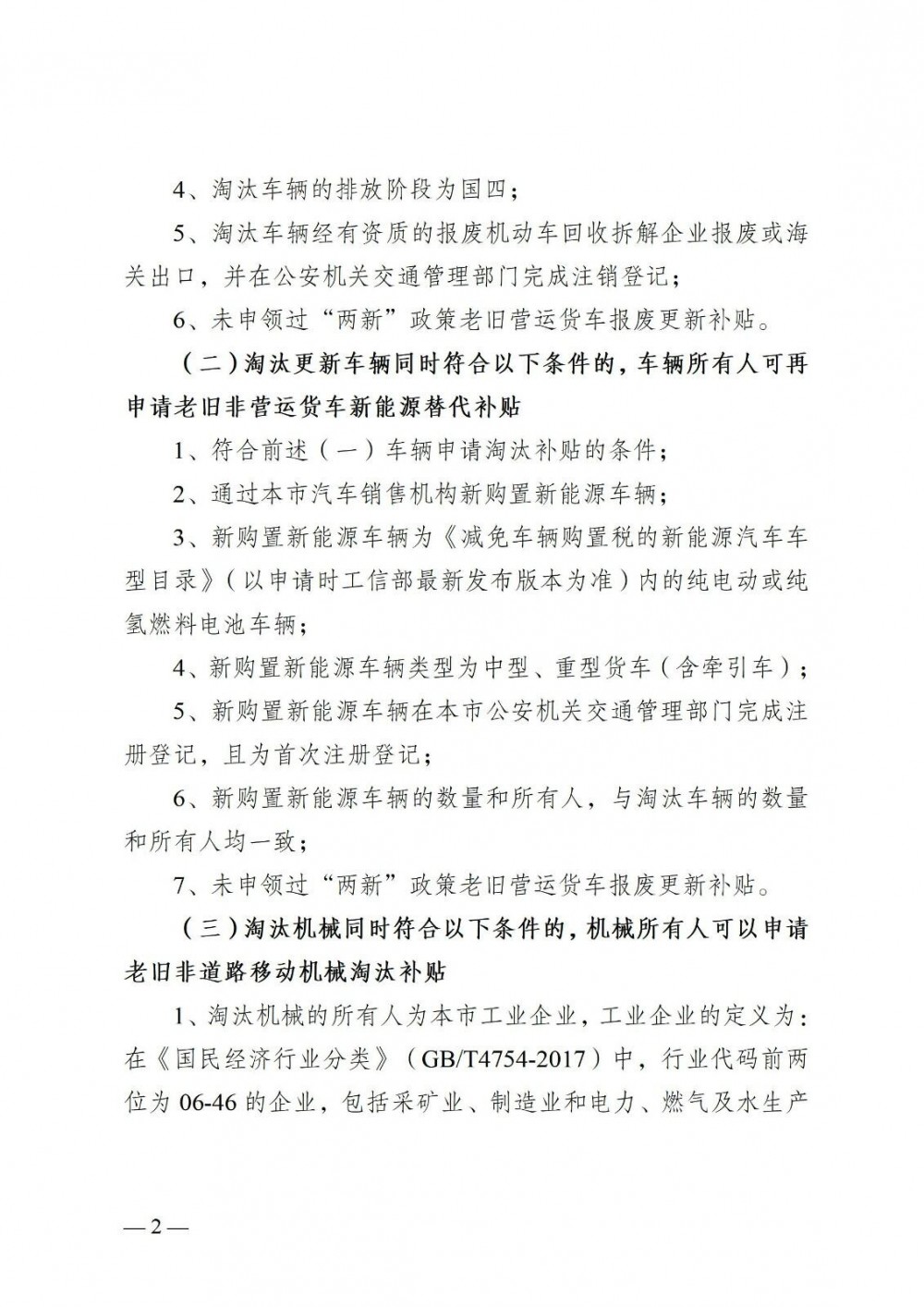
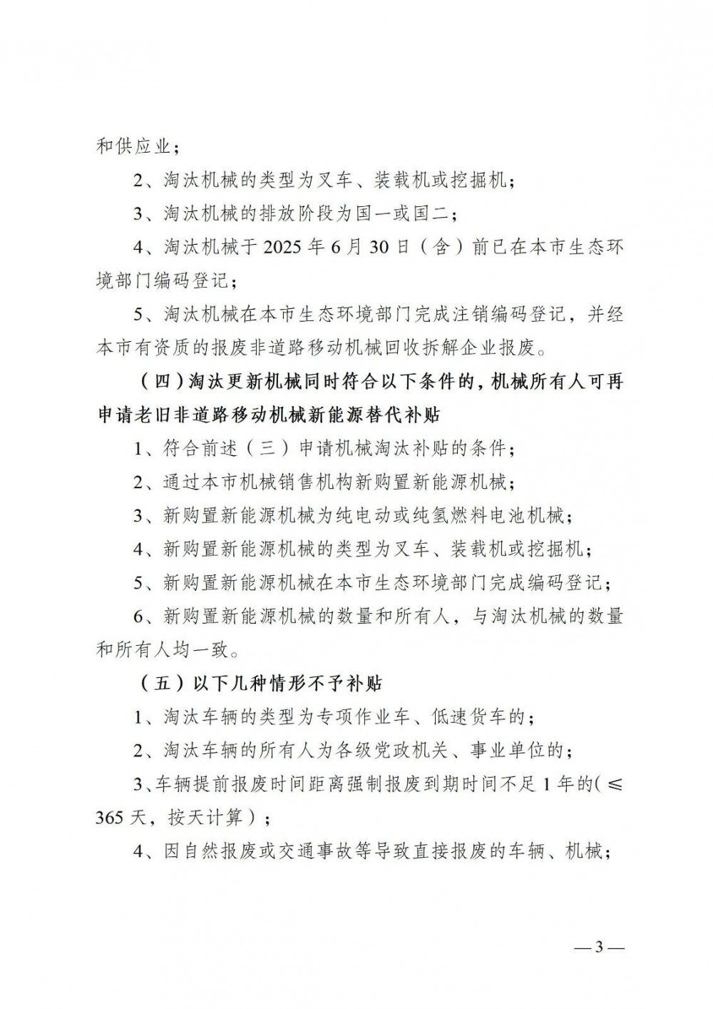
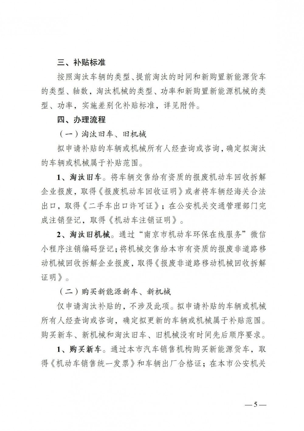
为贯彻落实《国务院关于印发〈空气质量持续改善行动计划〉》(国发〔2023〕24号)要求,持续深入打好蓝天保卫战,加快推进我市老旧非营运货车和非道路移动机械淘汰及新能源替代。根据《大气污染防治资金管理办法》《中央生态环境资金项目储备库入库指南(2025年)》《江苏省财政厅 江苏省生态环境厅〈关于下达2025年中央大气污染防治资金(第二批)预算的通知〉》有关规定,结合南京市实际,市生态环境局起草了《南京市老旧非营运货车和非道路移动机械淘汰更新资金补贴工作方案(征求意见稿)》,现公开征求社会公众意见。
各机关团体、企事业单位和个人均可提出意见和建议,有关意见请发至邮箱(njhbjwkc@163.com)。征求意见截止时间为2026年1月6日。
附件: 南京市老旧非营运货车和非道路移动机械淘汰更新资金补贴工作方案(公开征求意见稿)202512.docx











国际节能环保网声明:本文仅代表作者本人观点,与国际节能环保网无关,文章内容仅供参考。凡注明“来源:国际节能环保网”的所有作品,版权均属于国际节能环保网,转载时请署名来源。
本网转载自合作媒体或其它网站的信息,登载此文出于传递更多信息之目的,并不意味着赞同其观点或证实其描述。如因作品内容、版权和其它问题请及时与本网联系。

宿州市生态环境局 3小时前
福州市生态环境局 22小时前
中国政府采购网陕西分网 23小时前
常德市生态环境局 23小时前
丽江市生态环境局 23小时前
安徽省生态环境厅 1天前
图片正在生成中...